欢迎访问”云南仲博·cbin农业科技有限公司”官方网站!

      |      招聘信息

云南仲博·cbin农业科技有限公司

资讯详情

2024年中国挪动领取行业成长策略、市场及将来前

2024年中国挪动领取行业成长策略、市场及将来前

 

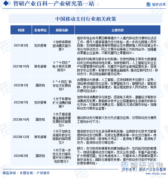
  目前,挪动领取正在中国曾经成为支流领取体例,渗入率达到85%,而且正在全球范畴内具有领先地位。按照数据统计,2024年上半年,跨越500万入境人员利用挪动领取,同比增加4倍,买卖金额达到140多亿元。正在国庆假期期间,入境旅客利用领取宝的消费金额比拟客岁同期增加了约120%,显示出挪动领取正在国际旅逛消费中的主要感化。同时,跟着中国对挪动领取的支撑政策盈利持续,挪动领取得以快速成长。按照中国人平易近银行发布数据显示,2024年一季度,中国挪动领取营业量达443。32亿笔,总领取金额为152。07万亿元,同比别离增加7。38%和5。17%。互联网领取是指客户为采办特定商品或办事,通过计较机、手机等设备,依托互联网倡议领取指令,实现货泉资金转移的行为。互联网领取是一种网易形式,次要表示形式为网银、第三方领取、挪动领取。此中,挪动领取是指挪动客户端操纵手机等电子产物来进行电子货泉领取,其次要表示形式为手机领取。挪动领取将互联网、终端设备、金融机构无效地结合起来,构成了一个新型的领取系统,而且挪动领取不只仅可以或许进行货泉领取,还能够缴纳话费、燃气、水电等糊口费用。挪动领取开创了新的领取体例,使电子货泉起头普及。挪动领取次要分为近场领取和近程领取两种,所谓近场领取是指消费者正在采办商品或办事时,立即通过手机向商家进行领取,领取的处置正在现场进行,利用手机射频(NFC)、红外、蓝牙等通道,实现取从动售货机以及POS机的当地通信。近程领取也一般指线上领取,是指操纵挪动终端通过挪动通信收集接入挪动领取后台系统,完成领取行为的领取体例。按照买卖对象,近程领取也分为近程转账(小我对小我)和近程正在线领取(小我对企业)。一个典型的近程领取流程是,用户通过挪动终规矩在电子商务网坐采办产物后,按照商家供给的付款界面,跳转至手机银行或第三方挪动领取页面完成领取。按照领取金额的大小还可将挪动领取分为小额领取和大额领取。挪动领取行业的监管机构包罗国度工业取消息化部和中国人平易近银行。工信部的次要担任订定并组织实施消息化的成长规划,推进财产布局计谋性调整和优化升级,推进消息化和工业化融合;订定消息财产规划、政策和尺度并组织实施,指点行业手艺立异和手艺前进,组织实施相关国度科技严沉专项课题,推进相关科研财产化,鞭策软件业、消息办事业和新兴财产成长。中国人平易近银行担任制定全国领取系统成长规划,统筹协调全国领取系统扶植,会同相关部分制定领取结算法则,担任全国领取、清理系统的一般运转,依法监视办理领取机构等。近年来,我国普惠金融成长取得长脚前进,根基实现乡乡无机构、村村有办事、家家有账户,挪动领取、数字信贷等营业敏捷成长。“十四五”期间,为推进挪动领取行业高质量成长,国务院等监管部分连续发布了《“十四五”数字经济成长规划》《关于恢复和扩大消费的办法》《关于加速糊口办事数字化赋能的指点看法》等一系列政策,沉点推进挪动领取便平易近办事向县域农村地域下沉,并对系统扶植、数据平安、沉点扶植标的目的做出了指点和具体规划,为挪动领取行业的成长指了然成长标的目的,供给了广漠的市场前景。挪动领取行业涉及的手艺范畴普遍,包罗收集通信、数据加密、身份验证、领取处置等多个方面。这些手艺不只需要持续的研发和,还需要高度的平安性和不变性。此外,跟着AR/VR等新兴科技的成长,领取体验也将获得进一步提拔,也进一步添加了手艺门槛。这些手艺门槛使得新进入者需要投入大量的研发资本和手艺堆集,才能满脚行业的根基要求。市场用户资本是挪动领取成长的根本。目前,挪动领取市场曾经有多家出名企业占领了必然的市场份额,其大多具有较为不变的客户资本,且用户粘性高。行业潜正在进入企业将面对激烈的合作,且为了正在市场中立脚,新企业需要具备强大的品牌影响力、丰硕的产物线以及立异的贸易模式,从而提高了行业的进入门槛。正在中国,央行通过发放非金融领取营业许可证来监管挪动领取市场,只要获得派司的企业才能开展挪动领取营业。而派司的获取也需要企业满脚必然的注册本钱、运营范畴、风险节制等要求,这一门槛了新进入者的数量,提高了市场的集中度。同时,挪动领取行业遭到严酷的政策监管,包罗金融不变、这些政策门槛对新进入者形成了额外的挑和。挪动领取具有较长的财产链,涵盖挪动设备供给商、挪动运营商、金融机构、挪动领取办事供给商、商家、用户等多个环节,且各环节联系慎密。财产链上逛为挪动领取所需手艺支撑,包罗挪动终端设备、通信收集、手艺、扫码设备等正在整个财产链中起到硬件根本支撑的感化。财产链中逛为挪动领取办事,次要由领取宝、财付通、联动劣势等第三方领取平以及中国银行、农业银行、工商银行等金融机构供给。财产链下逛则为消费者、企业等挪动领取用户。智研财产百科是智研征询推出的产研东西平台,智研征询践行用消息驱动财产成长的企业,完美和丰硕企业方,依托财产百科平台提拔消息价值,持续为行业成长及企业投资决策赋能。挪动领取财产百科做为挪动领取财产一坐式系统化研究东西,全面归纳了挪动领取财产学问消息,内容涵盖挪动领取财产的定义、分类、政策、财产链、合作款式、成长趋向等,并依托消息手艺成立智能互链的行业学问图谱,为行研从业者及相关投资者供给深切的洞察力和全面的消息。智研征询以“用消息驱动财产成长,为企业投资决策赋能”为品牌。为企业供给专业的财产征询办事,次要办事包含精操行研演讲、专项定制、月度专题、可研演讲、贸易打算书、财产规划等。并供给周报/月报/季报/年报等按期演讲和定制数据,内容涵盖政策监测、企业动态、行业数据、产物价钱变化、投融资概览、市场机缘及风险阐发等。前往搜狐,查看更多?。

返回列表


Contact Information

联系方式

地址:昆明市经开区国际银座C3栋六楼

Official Account

公众号

欢迎关注我们的官方公众号

Online Message

在线留言

留言应用名称:
客户留言
描述:
验证码

版权所有  云南仲博·cbin农业科技有限公司  技术支持  仲博·cbin      网站地图